流感季的“代际认知战”:从姜汤到奥司他韦
![]()
零度左右的北京,泳怡急出了一身汗
3岁的孩子忽然发烧,医院已经排起长队,泳怡(化名)想让孩子的父亲先去排队,而爷爷奶奶坚持认为,喝点姜汤、捂被发汗就可以退烧,“孩子他爸爸小时候不也这么过来的?”泳怡顾不上客气,甩了一句“你们的那些个土方子老黄历别跟我说,我不信这一套”,爷爷奶奶一时语塞。
一家人到了医院,医生检查之后开了奥司他韦,回家辅以物理降温,孩子逐渐退烧,全家人的情绪逐渐稳定,但之前的不愉快已经暗暗埋下伏笔。
![]()
一场来势汹汹的冬季流感,忽然撕裂了一个温馨的家庭——两代人的医疗观念、健康观念,被这次波及全球的公共卫生事件瞬间放大。
泳怡的故事并不是孤例,擅长信息检索、相信科学用药的年轻一代,已经放弃老一辈的“土法治病”观念,矛盾的发生不可避免,但也绝非“无可救药”。
流感爆发,儿科门诊量上升
近期,中国多地气温骤降,流感病毒也随之进入高发期。来势汹汹的流感让呼吸道疾病防治,成为全民关注的焦点。
2025年秋冬流感季明显比往年来得更早,上升速度更快,目前还没到达顶峰。疾控报告显示,和上个流感季不同,甲型H3N2流感病毒成为本季的主要流行毒株。H3N2传播性更强、在密闭环境中存活时间更长。目前,近期全国门急诊流感样病例中流感阳性率已超过50%。
![]()
多家外卖及电商平台销售数据表明,流感药物的需求正不断扩大。以北京为例,进入11月,北京已迈入呼吸道传染病高发期,美团买药平台数据显示,流感特效药(以奥司他韦为例)增长超85%。进入流感季以来,京东买药流行性感冒用药品类成交额同比增长22倍。
而北京的某小区里,全职妈妈泳怡正忙得焦头烂额。上午还好好的,吃过午饭,3岁的孩子忽然走过来说“妈妈,热”。泳怡伸手一摸,孩子脑门滚烫,暗叫一声“不好”,赶紧给孩子换外衣,打算去附近的医院。
泳怡拿起手机挂号,发现线上挂号已经约满,又搜索远一些的儿童医院,庆幸儿童医院有“不限号门诊”,赶紧给孩子爸爸打电话,让他先去儿童医院排队。
![]()
由于流感爆发,医院儿科接诊量明显上升,流感患儿看病排队1-2小时成了近期常态。在上海交大医学院附属新华医院,上周儿科急诊量上升了约20%,两个院区平均每日接诊量达到1000人左右。即使像北京儿童医院“不限号”,也要焦急等待许久才能看上医生。
泳怡正三头六臂地搜索门诊挂号信息、“指挥”丈夫、安抚孩子,此时,孩子的爷爷奶奶闻声冲了过来。“没啥大事儿吧”,奶奶先用额头贴了贴孩子的额头,看向泳怡,“我熬点姜水,热乎乎的,给孩子喝点,捂点汗就好了”。爷爷凑过来训斥,“还折腾他爸爸一趟干什么,在家睡一觉就好了。”
奶奶继续倒腾各种“偏方”,希望用冰箱里的葱姜蒜治愈孙子,“那天我还看到一个方子,说是蜂蜜和姜一起煮,也管用。”“就是,医院那么老远,再给孩子冻个好歹的,”爷爷也补上了一句。
![]()
泳怡心里的火噌噌往上冒,敢情不让上医院不说,还把孩子当偏方“试验田”了!泳怡大声说,“孩子现在上医院,你们的那些个来历不明的土方子老黄历别跟我说,我不信这一套。”爷爷小声嘟哝“他爸爸不也这么过来的?不一样长这么大?”泳怡也没客气“那只能说他爸爸运气好、体质好,自己挺过来了,不是土方子管用好吧。”
爷爷奶奶面面相觑,一时哑然。
到了医院,医生了解孩子病情后安慰泳怡不要紧,最近得流感的孩子很多,吃点奥司他韦,因为及时看医生和吃药早,孩子应该很快能退烧,再休息几天就好了。泳怡一家老小连连点头,抱着几盒奥司他韦回到家中。
![]()
踏进家门,似乎又回到了平日的“按部就班”氛围里,孩子吃下药呼呼大睡等待康复,爷爷奶奶依旧收拾屋子、准备做饭。但泳怡知道,矛盾只是暂时“压了下来”,当下大家关注的都是“孩子退烧”,而两代人不同的医疗观念已经发生了碰撞,势必需要一次真正的解决。
因为她经过厨房看到,孩子的奶奶还是煮了一锅姜水,正在那里咕嘟咕嘟地冒泡。
两代人,观念碰撞
年轻一代获取医疗、健康知识的方式,和上一代明显不同。
泳怡是90后。她说,照顾孩子的累还能接受,但有时很难接受与上一代人的健康理念有分歧的“心累”。
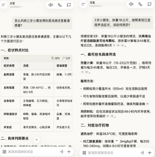
她认为,老人家信任的土方偏方,只能起到“安慰剂”作用,耽误最佳治疗时间适得其反;同时,医生的方案,她会继续检索、学习,就跟读书时学新知识一样。从医院回到家,泳怡打开AI应用,输入孩子的体重、年龄、症状,向AI发问“流感如何给孩子正确用药”,AI应用片刻给出了答案。
![]()
泳怡打开AI软件,根据孩子自身情况搜索奥司他韦的用药说明
之后,泳怡又打开“中国疾病预防控制中心”网站和“国家卫生健康委员会”网站,查看有关流感防治的权威建议。
00后旭峰(化名)告诉南风窗,他遇到流行病爆发或者打球扭伤等生活常见问题时,一方面是通过搜索引擎查找权威媒体的报道、权威机构官方网站的说明;一方面是打开几个AI应用,比如DeepSeek、豆包,来个“赛博问诊”。
“我一般不会只看一家的消息或建议,主要是多方比较吧,而且只要是权威机构,给出的建议也会比较类似。像拉肚子会用蒙脱石散,流感发烧一般就是奥司他韦。问我妈吃什么药?一般不会,我只会跟她说我想吃什么饭,让她给我做。”
另一位90后嘉琪(化名)刚从北美留学回来,她说自己会经常翻看《默沙东诊疗手册》,毕竟在国外看病比较难,自己得掌握点“基础知识”。对于和自己相关的常见病,比如流感、气管炎、胃食管反流等,她会主动检索国家的流感方案,平时也关注丁香园呼吸、《柳叶刀》或者大城市卫健委的公号,能得到很多新的知识。
![]()
相比之下,他们的父母一辈出生于信息和医疗资源都较为匮乏的年代,无论流感还是感冒,无论用不用土方子,都主要靠“硬扛”自愈,形成了“发烧不用治”“扛过去免疫力更强”的认知。
同时,上一辈人受到“中医调理”“食疗优先”的传统认知影响,信任姜汤、捂汗、温补食材等“偏方”,觉得“西药伤身体”。
泳怡的公婆是60后,他们告诉泳怡,是药三分毒,用经验更靠谱,上一代人的经验传下来,照着做也就好了。他们长期认为流感就是发高烧、乏力、咳嗽,喝点热水发发汗,睡一觉就好了。至于什么症状是感冒,什么症状是流感,他们分辨不清,也认为不需要分清。
![]()
流感和普通感冒的区别
实际上,流感由感染流感病毒引起,而感冒的致病原多达数百种不同的病毒。一般而言,流感的症状比一般感冒重,容易引起并发症,是一种有致死可能的急性传染病。
而且,60后一代从小就有强烈的节俭意识,习惯认为“小病去医院浪费钱”。像泳怡的公婆,洗菜的水一定要留着冲马桶,装菜的塑料袋一定要攒着装垃圾,为此家里也闹出不少不愉快。
泳怡说,长辈其他节俭的习惯其实还好,但是在孩子生病发烧的问题上,就不能“睁一眼闭一眼”了,还是要和他们讲清楚,帮助他们形成科学认知,不能耽误最佳治疗时机。
药到病除,前嫌冰释
流感是最常见的呼吸道传染病之一,中国每年的发病人数可达1亿人次。
泳怡第一次接触奥司他韦还是2009年H1N1流感大流行期间,那一年她刚上大学,为此学校还延后了军训时间。校医院和宿舍门口的宣传栏都贴上了“科普文章”,她第一次知道奥司他韦是抗流感药物。
![]()
在中国,国家致力于关键防疫药物的本土化生产。东阳光药、石药集团、国药集团、科伦药业都生产了奥司他韦相关产品,把昂贵的原研药的价格“打了下来”。
奥司他韦有胶囊和颗粒两种剂型,其中儿童适用的可威颗粒剂工艺,东阳光药拥有全球独家专利。“可威”来源于美国原研品牌“达菲”的专利授权,在中国市场排名第一——中国平均每2个购买奥司他韦的人中,就有1人选择东阳光药生产的“可威”。
这一次医生给泳怡的孩子开的就是“可威颗粒剂”。
![]()
泳怡家里本来有奥司他韦,只是她不能在没有医生的指导下贸然给孩子服用。她告诉南风窗,处方药肯定是要“遵医嘱”的,在家里备着避免买不到,提前减少焦虑。而且孩子还小,家长不是专业人士,一定要去医院检测、让医生开药才放心。
关于给上一辈的“科普”,泳怡还是用了点心思,时不时往家庭群转发了一些权威媒体解读流感的新闻视频,里面多位专业的医生、专家出镜讲解,通俗易懂。
认知的矛盾相对容易解决,但心里的疙瘩不好解开。
至于与上一代人“心里的疙瘩”是如何解决的,泳怡这样描述:我抱着发烧的孩子走在去医院的路上时,感觉他像火炉一样燃烧,听见他的心脏通通通地跳得飞快。我感觉自己要一直这样走下去,不管路多远,天多冷。我没有感到害怕,因为在他3年的时光里我也遭遇过这样的时刻,但是那一刻我只感到愧疚和心疼。我想起自己小时候发烧,母亲就是这样抱着我,我突然理解了所有母亲的感受和心情。
![]()
泳怡说,爷爷奶奶也是父母,他们有自己的对待问题的方式,只是有时不那么科学。“那碗姜汤我没有倒掉,晚上吃饭的时候我们每人分了一点,我跟大家说,‘咱们都喝点热的,驱驱寒。心暖了,人就不容易生病’。”
![]()

粤公网安备
44010602002985号